
(Click on image for full view.)
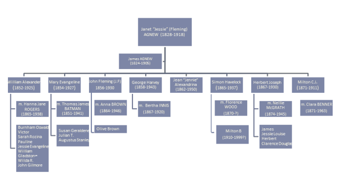
Jessie Fleming Agnew (1828-1918)
Jessie, the second daughter of Alexander Fleming and Jean Stewart, was very modest in her reply to an inquiry from her nephew C.A. Fleming for some biographical information when he and his cousin Roy were compiling the family history in 1910.

Dear Nephew
I am sending a few lines in reply to your questions you will find them very shallow.
In my Father’s Family of nine, I was the Second oldest. I am now in my eighty third year. I was married in my twenty third year to James Agnew. I am the mother of nine children, eight of whom are still living. Derby was their place of birth / res. Derby.
William Alexander the eldest his occupation a farmer
Mary Evangeline school teacher, res Manitoulin Island
John Fleming cheese maker res Winnipeg
George Hervey tailor res. Ann Arbor, Michigan
Jean Alexandra trained nurse res Buffalo, NY
Simon Havlock, a baker. Res Rochester NY
Joseph Herbert commenced life as a painter. Res O.S. (Owen Sound)
Milton C J Miller Res Rochester NY
I have been waiting for the birth register for some time. My daughter Jean has it. I sent for it sometime ago. She may have sent it to you before now.
From your Aunt Jessie F Agnew.
Janet, as she was named, was born 2 April 1828 in Dowally Scotland. Alexander, a stone mason in the Tullymet region of Athol (western part of the Highlands), had taken his family to Dowally for work. They returned to Kirrandrum where Janet went to school at Tullymet with her siblings. Like her older sister Isabella she milked cows, cooked and did general housework for a few shillings to contribute to the family’s fund for emigration to Upper Canada.
She was 15 years of age when they sailed from Glasgow in 1843 Alexander from Squire Graham leased from Squire Graham 50 acres in Vaughan Township that the family cleared and farmed. Janet, to contribute money to the family fund for buying their own land took on jobs that her younger brother William later described as “man’s work”. Janet worked a year in Woodbridge, then Toronto where she received $4.00 a month at the home of Dr. Primrose, at “22 Duke, corner of Frederick” . It’s possible in the first year or two she received some additional schooling at the school in Kleinberg.
Seven years later, in 1850, the family was on its way to Derby Township .
Jessie – as she preferred to be called – was pretty, intelligent, and canny (it was said). She was the first Fleming to become a teacher, taking on that post in 1850 at the newly built Coulter public school in Derby, at Lot 9 Concession 4. There was talk of a romantic attachment to Robert Coulter . Robert was young and eligible, and held the deed from his father Hugh for Lot 10 Concession 4. The story has it that they fell in love and would have married, but for Alexander banning the union after he saw Robert enter a tavern. The disappointed Robert planted a pine tree at the Fleming Springfield farm as a remembrance of his love .
Jessie married James Agnew in 1852. James was an enterprising Irishman who owned 200 acres comprised of the east half of Lots 7 and 8 in Concession 6. James had been born in 1824 in County Antrim in Northern Ireland and emigrated, according to the 1901 Census , in 1830. Presumably he came with his parents, but we don’t know where they settled. He arrived in Derby likely in the late 1840s and bought from Robert Linn, also born in County Antrim, who had obtained his land patent in 1847. Linn kept the west half of 200 acres. In the 1851 Census James was living with Robert in Robert’s log house while building his own frame house and clearing land. Coincidentally Robert Linn’s wife was Margaret Agnew, born in Canada West –Nelson in Halton County. Robert Linn’s parents also settled in Halton County, Milton Township. Did Robert Linn meet Margaret Agnew there, and might he have met James in Halton County as well? Were Margaret and James related? We do not know.
By the 1861 Census James and Jessie had had their first four children and were well established with 70 acres of crops and pasture valued at $3,000.
Jessie and James always made their home welcoming to everyone. C.A. Fleming, Jessie’s nephew , remembered the home and his aunt and uncle fondly.
She had a most kindly disposition as was much beloved by the next generation of cousins who always enjoyed themselves fully when they frequently visited her home in large groups on winter evenings. It was always a joyful occasion when, on a fine moonlight night, all gathered for a trip through the bush to visit Aunt Jessie, and were sure of a cordial welcome by both Mr. And Mrs. Agnew. A fine couple of hours of winter sports and a good plain lunch, and a jolly return through the woods again to their home, with their hand-sleights which were used to the full extent on the nearby hillside orchard. She was a most consistent Christian woman, and member of the Disciples Church. Her husband, James Agnew, was very popular with the neighbourhood. He was always willing to help anyone who needed his services. In pioneer times people helped one another without any pay consideration. He was skilful and helpful in connection with livestock. There were no veterinary surgeons or horse or cattle doctors in those days. He would be sent for and he gave of his services freely.
To supplement income, James – very likely to the disapproval of his father-in-law Alexander, a staunch temperance man – became the tavern inspector for the Township in 1860 and held that appointment to at least 1880 . Remuneration began at $6 a year and was increased to $12 in 1874.[i] The inspector reviewed new applications and existing license holders for compliance with requirements for premises (must have four bedrooms and stable for six horses) ,sufficient food, and that tavern keeper was of “sober habits and general good conduct”.[ii]
James began to taper off farming in 1877 when he sold his first 50 acres [Concession 6 S ½ E ½ Lot 7] to Joseph Wilcox (Joseph would later be employed by James Fleming as a gardener).
Their eldest son William took over farming 50 acres in the NE ¼ of Lot 8 in 1878 (according to the 1878 Assessment Rolls) and the next year swapped with his father to take on NE ¼ of Lot 7 and SE 1/4 Lot 8, for a total of 100 acres. In sum the properties of 150 acres were valued at $2,350 in 1879.
Something happened in the next few years as William and John, the second son, juggled the farms. John took over William’s 100 acres, and William worked the 25 acres of the original homestead in 1885. Total was still 150 acres, and value had increased to $3,000.
But in the 1890 Assessment Roll, John was shown as a dairyman living in Rochester who also owned 5 acres in Concession 2 Lot 12. William, in those years, had downsized to his original 50 acres on NE ¼ of Concession 6 Lot 8. The other 100 acres must have been sold.
Around 1883 or 1884 James and Jessie moved with their younger children into a house in Kilsyth on a lot of 3/8 acres at No 52 Main St, leaving the farm house to William and his family. Here they lived comfortably as town folk while James worked as a sanitary inspector for the Township. Throughout Jessie was a devout member of the Church of the Disciples of Christ, comforting others with her deep faith in the Lord.
James died 14 March 1905. Cause was given as pericarditis, an inflammation of the lining of the heart. His gravestone sits apart from the Flemings in Greenwood Cemetery.
Jessie carried on living independently until her death 8 May 1918 in Owen Sound. The cause given was debility. She was buried in Greenwood in the same plot as her parents and her son Milton.

The Children
William Alexander was born 25 October 1852 and the only son to carry on as a farmer. He married Hanna Rogers 21 May 1884 and they had eight children. They took over the farm house and kept 50 acres of the original 200 on Concession 6 Lot 8. Heart disease claimed him 22 February 1925.
Mary Evangeline, born 17 September 1854, married Thomas Batman, an Englishman from Liverpool , 7 July 1881. Evangeline was a teacher living in Bidwell, Manitoulin Island, where they met. They made their home in Sheguiandah, Manitoulin Island, where he was first a farmer and later a lumberman and saw mill owner. There were six children but the twins died soon after birth. Their eldest child, Geraldine was keenly interested in local history and helped set up a museum in the area. Evangeline died 20 June 1927.
John Fleming, born 3 August 1856, left his father’s farm in the 1880s to become a cheesemaker and dairyman in Owen Sound. He married Annie J. Brown in 29 Feb 1888. John F. was fairly peripatetic. In 1892 had relocated to Rochester , then moved Toronto and Belleville, returning to Rochester in 1901, and eventually they lived in Winnipeg (1911) where he had taken up real estate. During the 1890s he owned five acres in Concession 2 Lot 12 of Derby Township but sold by 1903. They had only one daughter, Olive, born in Rochester. He was visiting Olive and her husband Richard Ponton in Belleville when he died of a cerebral hemorrhage, 6 February 1930. He was buried in the same plot in Greenwood as his brother Herbert and sister-in-law Nellie.
George Harvey, born 8 December 1858, was employed as a tailor by age 22. One year later, 1882, he emigrated to Michigan USA – possibly Ann Arbor – where he met his wife Bertha Innis (or Ennis), a woman of German descent. They lived in Ann Arbor until their deaths, Bertha on 5 September 1920, and George many years later 6 March 1943. They had no children.
Jean (or Jennie) Alexandrina had an exceptional career as an administrator and librarian in a US college. Born 17 February 1862, she began as a dressmaker (1881), lived for a time in Denver, Colorado, and then trained as a nurse at the Rochester General Hospital. For many years she was superintendent of the Womens’ Educational and Industrial Union in Buffalo, and continued as librarian when that building was given over to the University of Buffalo. According to an obituary in the Buffalo Courier Express, she lived in Buffalo for 52 years where she was a librarian for 33 years at Townsend Hall University of Buffalo and greatly loved by the students. She passed away at the home of her niece, Jessie (Agnew) Moulton in Southampton, Ontario.
Simon Havelock, his mother said, was a baker living in Rochester in 1900. Born 3 June 1865, he emigrated to Rochester, New York State, around 1896, and married Florence Wood, daughter of Jennie Wood, that year (1896), according to US census records. From US Federal and State Census records, we see them living with her mother Jennie in 1900 in Rochester – Simon was working as a servant (rather than a baker). In the 1905 Census his occupation is “steward” and in 1910 he is the manager of a country club. By 1920 he is the proprietor of a restaurant in Greece, Munroe County, and they have a son Milton B who is 9 years old. Then a blank – until Simon – without wife or son – is buried at Greenwood – with his niece, Jessie, Herbert’s daughter. He died 16 May 1937.
Herbert Joseph was remembered by his mother as a painter. Born 31 October 1867, at age 23 he was boarding in Owen Sound and attending school, likely the Northern Business College. The 1891 Canada Census places him in Romney, Kent County as a laborer at a mill, married to Nellie McGrath and with two children. Nellie’s father was a manager of a saw mill who had moved his family up from Ohio. By 1909 Herb and Nellie were running the City Hotel in Owen Sound at 740 2nd Ave East. But not for long. In 1921 Herb and his son James told the census takers they were sailors. By then the family was living in Kilsyth. Herb died 20 January 1930 while visiting his brother George in Ann Arbor. Jean his sister must have been visiting at the same time – she was named the informant.
Milton C. J. (as he was often listed – for Charles James) , took up the trade of miller while living in Kilsyth. Born 21 June 1871, he married Clara Benner, 29 December 1894. Her family had moved to Derby from Waterloo. The marriage seems not to have worked out well. In the 1900 US Census, Clara was a nurse in North Dansville NY and Milton was not with her. Perhaps he was in Denver. In the 1910 US Census now a naturalized citizen, he was living outside Rochester in his brother Simon’s home. There he died of tuberculosis 27 February 1911. Clara had moved to Owen Sound to live with her family and was listed as widowed in the 1911 Canadian census. She returned to the United States to work as a nurse in Connecticut (1920 US Census), and New York City (1925 and 1930 US Census).
In spite of their migrations into New York State and Michigan Jessie’s family seemed to stay close: Simon helped Milton in Rochester, George and Jean were with Herbert during his last days; Herbert’s daughter Jessie helped her aunt Jean and uncle Simon. Except for Mary Evangeline and George, all came back to Owen Sound for their final resting spot. in Greenwood Cemetery.
[i] Minutes of Derby Township 1856-80. Microfilm GS2228. Archives of Ontario.
[ii] Bylaw 162, 19 February 1869. Minutes of Derby Township 1856-80. Microfilm GS2228. Archives of Ontario.
[…] Janet “Jessie” (Fleming) Agnew […]
LikeLike